设为首页收藏本站

华工象棋论坛

 找回密码
 注册

QQ登录

只需一步,快速开始

搜索
查看: 19298|回复: 18
打印 上一主题 下一主题

《象棋谚语探索》

  [复制链接]
跳转到指定楼层
1#
发表于 2014-9-29 00:46:27 | 只看该作者 |只看大图 回帖奖励 |倒序浏览 |阅读模式
                  
                                        《象棋谚语探索 》
                                       
                               周   平  白宏宽  邓伟雄  合  著


                                                引     子


       我喜欢象棋,象棋历史、象棋文化、象棋残排局,尤其喜欢象棋谚语。
       在象棋历史的长河中,湮没了、沉钩着多少值得我们去玩味去品尝的东西?而这些东西,我们在教科书上找不到,在大部头的史籍书中也难寻觅它深藏于民间,出现在人们的口头,却能反映社会的方方面面,体现着人社会、与世界的关系,把握着关键词语,一语中的的再现事物的本质,如”世事如棋局“。它引导人们尊重客观真理,启迪人们发挥聪明才智,是集多功能为一体的象棋语言宝库中的明珠,它是什么?它就是:象棋谚语!
      我大约在九岁时,第一次听到第一条象棋谚语是:”当头炮,马来跳“。距今已有约五十年的历史。记得从那时起,我爱上了象棋,并且在幼小的心灵里埋下了掌握全部象棋谚语的夙愿。当我渐渐地长大,了解的、收集的形形色色的象棋谚语也越来越多。直至在我即将迈进知天命(五十岁)之年的四十八岁,也就是2003年6月5日,我才开始撰写第一篇关于象棋谚语的文章:《象棋谚语漫谈》。此文完成后,我投往了菲律宾《世界日报》的”象艺“栏目。因为当时我已和世界象棋联合会副主席、菲律宾的陈罗平先生很熟,知道他老人家主持该栏目。若干年后,我才从崔鸿传先生那里得到了一份2003年8月3日《世界日报》”象艺“的复印件。正是这期”象艺“,全文登载了我的文章《象棋谚语漫谈》。但当时我却不知道,因为陈先生每期都寄给我的”象艺“中,唯独没收到这期。那时,我才刚去北京工作,常在外地出差,便以为此文石沉大海了,也就没有再过问此事。但这篇文章我特别喜欢,常常孤芳自赏,也希望喜爱象棋谚语的棋友们能够阅读于是,2004年8月我将此文投向了石毅先生主编的《象棋世界》。石毅先生阅后,认为是一篇很好的文章,便在2004年第五期(10月)将全文照登。此文终于见刊了,终于可以和广大棋友共享了!


       2011年6月,我复出棋坛。2011年11月,我注册”华工象棋网“。网名:外星人乔丹。不久,我学会了发帖,于2012年1月3日以”外星人乔丹“的名义将《象棋谚语漫谈》一文,再次发表在”华工象棋网“,引起了读者的共鸣。华工象棋网管理员龚伟先生告诉我:”作为网络资料,华工于2003年10月11日已转载此文,但当时不知道是您——周老师的大作“。后来,我又搜索相关的帖子,发现象棋谚语的资料奇缺!我搜索《中国象棋谚语》词汇,出现的第一篇文章,竟是拙文《象棋谚语漫谈》!我惊呆了!虽然这篇网络资料没有署名,但许多网友都知道是我的文章。再搜索相关的书籍,也没有发现有关的象棋谚语专著!于是,我的一个新念头萌生了,撰写一本关于象棋谚语的专著,以填补这个巨大空白的想法。想法终归是想法,任何人都可能有,但要付诸实施却比登天都难!”难,迎难而上”这是我的性格
      2014年7月末,我与北大侠白宏宽、南大侠邓伟雄商量,共同来完成这项艰巨的工作;共同来完成这项难以完成的任务,尽量写出一本受读者欢迎、好看有趣的象棋谚语专著。

       来龙去脉已作交代,好了,言归正传,就从这里开始吧。




                                                                       周     平


                                                           2014年8月10日与山东荣成
      


      我将这篇“引子”贴出,目的是希望广大棋友们对这部书怎么写?怎么才能写的好看?提出合理化的意见和建议,使我们将这本书写的更好一些。
      谢谢大家!




      我已将初稿(第一稿)完成了百分之六十多一些,还待收集建议和意见。
      其他章节慢慢贴出.......






      

















分享到:  QQ好友和群QQ好友和群 QQ空间QQ空间 腾讯微博腾讯微博 腾讯朋友腾讯朋友
收藏收藏1
2#
 楼主| 发表于 2014-9-29 00:51:49 | 只看该作者
请那位高人帮我整理一下,怎么这样乱七八糟?
3#
发表于 2014-9-29 04:10:44 | 只看该作者
周先生又有佳作问世了,可喜可贺。编辑方面我不够资格,无法帮到您。另外有点小疑惑:2004年7月末构想,到了2014年8月才发表,相距时间长达十年之久,不知是什么缘故。
4#
发表于 2014-9-29 08:05:30 | 只看该作者
本帖最后由 dave7788 于 2014-9-29 08:16 编辑
炎与夜 发表于 2014-9-29 04:10
周先生又有佳作问世了,可喜可贺。编辑方面我不够资格,无法帮到您。另外有点小疑惑:2004年7月末构想,到了 ...


是2014年7月。应该说是个不错的想法,离问世尚远。此稿由周平先生主笔,伟雄也能起到很大的作用,我如果能起到作用的话,也仅仅是微不足道的一点点。
5#
发表于 2014-9-29 09:45:14 | 只看该作者
本帖最后由 sdndsx 于 2014-10-1 10:05 编辑

佳作就是佳作! 灌药——不服不行(老毛病又犯啦。今后我尽量改之)!

我推测先生是粘贴过来的,引号、回车等可以修改一下就更加完美了。。
6#
发表于 2014-9-29 10:18:36 | 只看该作者
    三位大侠又将有新的著作问世,热烈祝贺。
    《世界日报》“象艺”2003.8.3.刊周平兄的大作,我找一下,复印寄你。
7#
 楼主| 发表于 2014-9-29 14:39:26 | 只看该作者
炎与夜 发表于 2014-9-29 04:10
周先生又有佳作问世了,可喜可贺。编辑方面我不够资格,无法帮到您。另外有点小疑惑:2004年7月末构想,到了 ...

笔误,已更正。谢谢祝贺!但现在八字仅有一撇,还没成气候。但只要脚踏实地的奋斗,应该会成功!因为当代排局大亨和南大侠助阵,还能得到许多网友的支持!
8#
 楼主| 发表于 2014-9-29 14:42:08 | 只看该作者
dave7788 发表于 2014-9-29 08:05
是2014年7月。应该说是个不错的想法,离问世尚远。此稿由周平先生主笔,伟雄也能起到很大的作用,我如果 ...

大亨兄:虽然目前是我主笔,我前期忙个毛坯,后面就是您和南大侠辛苦!这叫分工合作。我们共同努力吧!
9#
 楼主| 发表于 2014-9-29 14:45:19 | 只看该作者
承云医疾 发表于 2014-9-29 10:18
三位大侠又将有新的著作问世,热烈祝贺。
    《世界日报》“象艺”2003.8.3.刊周平兄的大作,我找一下 ...

七剑侠兄:我已有了《世界日报》2003年8月3日的“象艺”,崔老寄给了我,我在“引子”中已经说过,谢谢不用了。
10#
发表于 2014-9-29 16:34:17 | 只看该作者
本帖最后由 炎与夜 于 2014-9-29 16:39 编辑
外星人乔丹 发表于 2014-9-29 14:39
笔误,已更正。谢谢祝贺!但现在八字仅有一撇,还没成气候。但只要脚踏实地的奋斗,应该会成功!因为当代 ...

呵呵,我想也是,不可能相距长达十年之久吧。这部佳作如果能够出版看到定当购买(窃以为很有价值),如果发在这里定当拜读。如果发在这里能够添加颜色着重一下就更好了;如果彩色印刷:很美观、具有现代气息,但费用可能不菲。
11#
发表于 2014-10-1 22:56:28 | 只看该作者
外星人乔丹 发表于 2014-9-29 14:42
大亨兄:虽然目前是我主笔,我前期忙个毛坯,后面就是您和南大侠辛苦!这叫分工合作。我们共同努力吧!

全力以赴,做到最好。
12#
发表于 2014-10-2 22:38:14 | 只看该作者
本帖最后由 笑傲桔枰 于 2014-10-3 18:56 编辑

关于棋谚的书确实基本没有,目前见到的也只有辽宁人民出版社出版的霍文会先生编著的《棋谚指要300例》一书。该书主要还是通过一些棋谚做引来介绍讲具体棋例的中局战术,而且该书所收的个人认为也并非都是象棋谚语,有好些只能算是象棋术语。
能出这样一本书,非常有意义,是对民间象棋文化的搜集、整理、传承。
期待...

先提供几条我这儿当地流传的供参考(有的说法一样,只是用词或流行用语有点儿区别):
1.红先黑后,输了不臭;
也有的说“红先黑后,走棋不臭”;
2.马退窝心,老将发昏;
3.臭棋篓子乱飞象;
4.单车难破士象全;
5.马走日、象飞田、车行直线、炮打隔山一溜烟;
6.有炮须留他家士;
7.小卒过河赛大车;
8.单车滑炮瞎胡闹儿;
9.支起羊角士,不怕马来将;
10.当头炮,把马跳;
11.长将不死赖和棋;
12.将上三将,心里发慌;
13.象棋,象棋,不是相面.....;
......





13#
 楼主| 发表于 2014-10-3 12:36:40 | 只看该作者
笑傲桔枰 发表于 2014-10-2 22:38
关于棋谚的书确实基本没有,目前见到的也只有辽宁人民出版社出版的霍文会先生编著的《棋谚指要300例》一书。 ...

谢谢先生贴出部分谚语!看来先生也喜欢收集象棋谚语啊!
14#
发表于 2014-10-3 19:00:57 | 只看该作者
我再来个歇后语

黑棋走成马后炮——帅呆啦!
15#
发表于 2014-10-3 19:29:57 | 只看该作者
外星人乔丹 发表于 2014-10-3 12:36
谢谢先生贴出部分谚语!看来先生也喜欢收集象棋谚语啊!

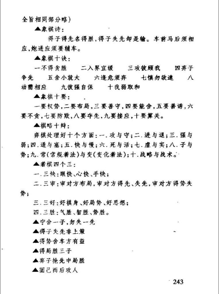
只是偶有关注过,昨天又想起远方出版社2000年出版的王贵龙编著的《象棋名词术语手册》中印象中有棋谚章节,今天查了一下,果然在第242-247页篇幅有《棋谚》一章,分为“棋理谚”、“棋技谚”两节,收集不少棋谚,很值得一看、收集、借鉴。发这书该章节扫描图片供楼主研究参考:
16#
 楼主| 发表于 2014-10-3 20:16:35 | 只看该作者
笑傲桔枰 发表于 2014-10-3 19:29
只是偶有关注过,昨天又想起远方出版社2000年出版的王贵龙编著的《象棋名词术语手册》中印象中有棋谚章节 ...

      非常感谢笑傲桔枰先生费心费力扫描贴出!其实,星零的棋谚,不管什么书都只是逐条列出,没有解释,没有说明。为什么呢?因为很难说明,更难解释!许多棋谚看似好懂,其实很不好解释,我在写拙著的时候就深有体会!如:“河界三分阔,智谋万丈深”就很难用文字说明、解释!我想这就是没有人写这方面专著的原因之一。再加之棋谚只有继承、没有发展。现在流传的棋谚都是前人留下来的,没人再创作,它处于停滞不前的状态!各地流行的棋谚也是大同小异,只是个别字不同而已。所以,我们只选择标准普通话的棋谚来成书,大家都懂。再告诉棋友们,我们的书中有不少新创作的棋谚,如在“全局谚:中就添加了:”世界一盘棋,联合国有序“;”中国一盘棋,中国梦有理“等等新棋谚;我们写作方式:夹叙夹议来解释。”棋子谚“中则用棋例阐明。我们决定采用这种方式来写。很不好写啊!!!但是,我们有决心、有信心,一定能完成!
17#
发表于 2014-10-3 20:32:02 | 只看该作者
本帖最后由 笑傲桔枰 于 2014-10-3 20:33 编辑
外星人乔丹 发表于 2014-10-3 20:16
非常感谢笑傲桔枰先生费心费力扫描贴出!其实,星零的棋谚,不管什么书都只是逐条列出,没有解释, ...

支持和期待......
18#
发表于 2014-10-3 21:34:28 | 只看该作者
谚语中其实还有很多不成立的顺口溜!例如“一车十子寒”或者“一车九子寒”,真的是这样吗?答案就是否定的!例如单车根本无法赢单方将帅。之所以能赢全靠“王力”与“停着”。如果象棋规则中没有这两样,残局阶段走成这种形式就是铁定的定式和棋!
19#
 楼主| 发表于 2014-10-3 22:07:04 | 只看该作者
炎与夜 发表于 2014-10-3 21:34
谚语中其实还有很多不成立的顺口溜!例如“一车十子寒”或者“一车九子寒”,真的是这样吗?答案就是否定的 ...

任何事物都不是绝对的,而是相对的。我们在考虑问题时总是要抓住主要矛盾,抓住带有普遍性的东西,而不是去追求个别。如果像你所说的,那”一车十子寒“是怎样流行的?还有,根本就没有”一车九子寒“这么一说!这个例子举出来就是错误的!如果你想编谚语,也得阐述它的道理。没道理,谁服你?还有一点就是:约定俗成!”世界上本来没有路,人走多了就变成了路”。因为已有“一车十子寒”,你再来个“九子寒”,行不通!
您需要登录后才可以回帖 登录 | 注册

本版积分规则

小黑屋|粤公网安备 44040302000128号|华工象棋网 ( 粤ICP 备4404034007231   我要啦免费统计

GMT+8, 2026-3-7 06:15

Powered by Discuz! X3.2

© 2001-2013 Comsenz Inc.

快速回复 返回顶部 返回列表